RAGMap (RAG MCP Registry Finder)
RAGMap is a lightweight MCP Registry-compatible subregistry + MCP server focused on RAG-related MCP servers.
It:
- Ingests the official MCP Registry, enriches records for RAG use-cases, and serves a subregistry API.
- Exposes an MCP server (remote Streamable HTTP + local stdio) so agents can search/filter RAG MCP servers.
MapRag (RAGMap)
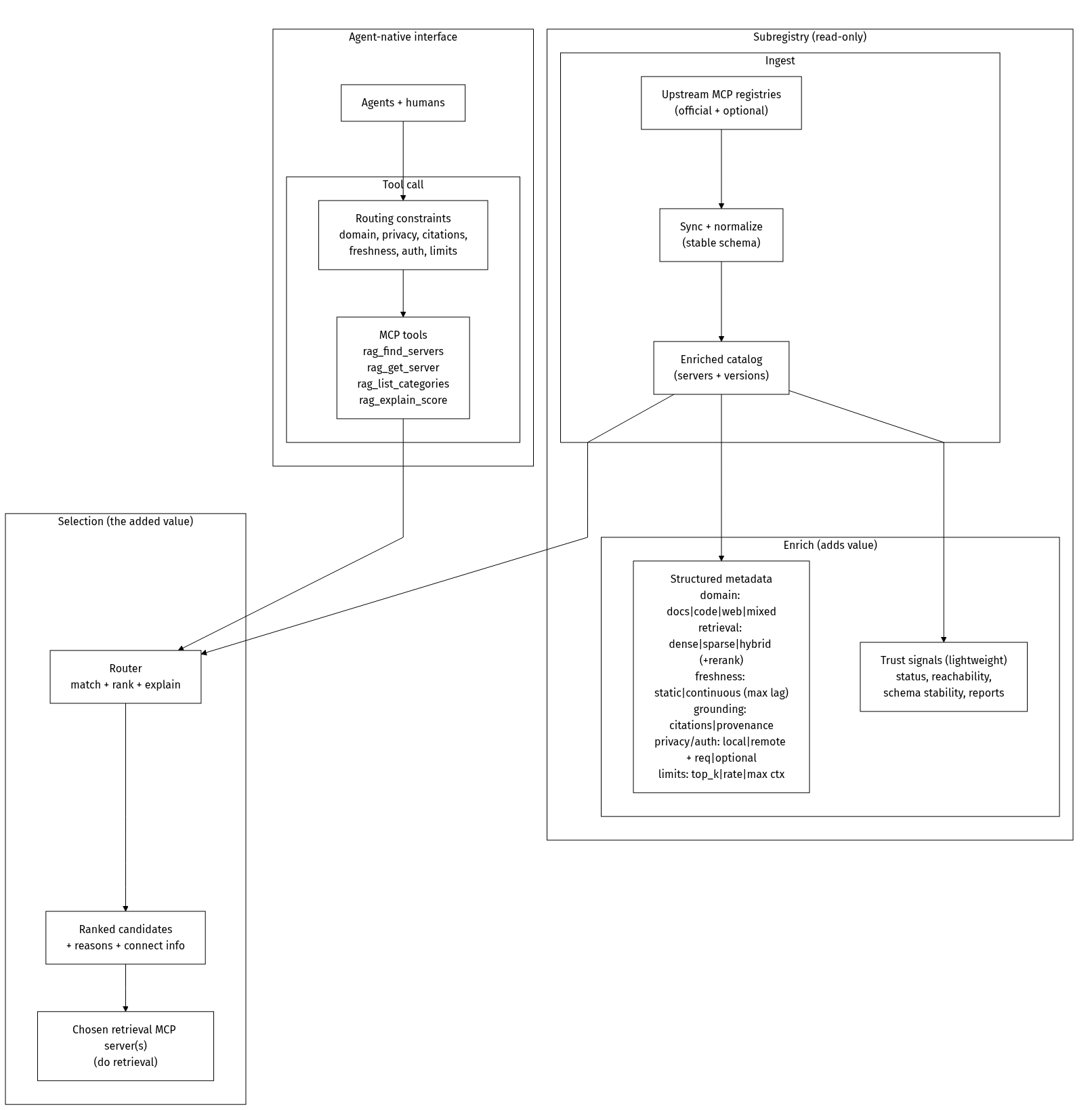
MapRag is a discovery + routing layer for retrieval.It helps agents and humans answer: which retrieval MCP server should I use for this task, given my constraints?
RAGMap does not do retrieval itself. It indexes and enriches retrieval-capable servers, then routes you to the right tool/server.
Features: Registry-compatible API; semantic + keyword search (when OPENAI_API_KEY or ragmap-openai-api-key in production is set); categories and ragScore; filter by hasRemote, reachable (HEAD-checked), citations, localOnly, transport, minScore, categories. Human browse UI at ragmap-api.web.app/browse — search, filter, copy Cursor/Claude config. MCP tools: rag_find_servers, rag_get_server, rag_list_categories, rag_explain_score.
Full overview: docs/OVERVIEW.md
Architecture

%%{init: {"theme":"base","themeVariables":{"primaryColor":"#ffffff","primaryTextColor":"#000000","primaryBorderColor":"#000000","lineColor":"#000000","secondaryColor":"#ffffff","tertiaryColor":"#ffffff","clusterBkg":"#ffffff","clusterBorder":"#000000","edgeLabelBackground":"#ffffff"},"flowchart":{"curve":"linear","nodeSpacing":75,"rankSpacing":70}}}%%
flowchart TB
%% Concept-only diagram (product value; no deployment/framework/datastore details)
classDef mono fill:#ffffff,stroke:#000000,color:#000000,stroke-width:1px;
subgraph Inputs[" "]
direction LR
subgraph Query["Agent-native interface"]
direction TB
Users["Agents + humans"]:::mono
subgraph Tooling["Tool call"]
direction LR
Criteria["Routing constraints<br/>domain, privacy, citations,<br/>freshness, auth, limits"]:::mono
Tools["MCP tools<br/>rag_find_servers<br/>rag_get_server<br/>rag_list_categories<br/>rag_explain_score"]:::mono
end
Users --> Criteria --> Tools
end
subgraph Subregistry["Subregistry (read-only)"]
direction TB
subgraph Ingest["Ingest"]
direction LR
Sources["Upstream MCP registries<br/>(official + optional)"]:::mono
Sync["Sync + normalize<br/>(stable schema)"]:::mono
Catalog["Enriched catalog<br/>(servers + versions)"]:::mono
Sources --> Sync --> Catalog
end
subgraph Enrich["Enrich (adds value)"]
direction LR
Cap["Structured metadata<br/>domain: docs|code|web|mixed<br/>retrieval: dense|sparse|hybrid (+rerank)<br/>freshness: static|continuous (max lag)<br/>grounding: citations|provenance<br/>privacy/auth: local|remote + req|optional<br/>limits: top_k|rate|max ctx"]:::mono
Trust["Trust signals (lightweight)<br/>status, reachability,<br/>schema stability, reports"]:::mono
end
Catalog --> Cap
Catalog --> Trust
end
end
subgraph Selection["Selection (the added value)"]
direction LR
Router["Router<br/>match + rank + explain"]:::mono
Ranked["Ranked candidates<br/>+ reasons + connect info"]:::mono
Retrieval["Chosen retrieval MCP server(s)<br/>(do retrieval)"]:::mono
Router --> Ranked --> Retrieval
end
Tools --> Router
Catalog --> Router
%% Keep the layout without adding a third visible "box" around Inputs.
style Inputs fill:#ffffff,stroke:#ffffff,stroke-width:0px
Monorepo layout
apps/api: REST API + MCP registry-compatible endpoints + ingestion workerapps/mcp-remote: Remote MCP server (Streamable HTTP)packages/mcp-local: Local MCP server (stdio)packages/shared: Zod schemas + shared typesdocs: docs + Firebase Hosting static assets.ai: agent artifacts (gitignored runs)
Local dev
cp .env.example .env
corepack enable
pnpm -r install
pnpm -r dev
Optional: put your OpenAI API key in .ai/.secret (gitignored). The API will use it so semantic search is enabled locally; GET /health will show "embeddings": true.
API: http://localhost:3000MCP remote: http://localhost:4000/mcp
Ingest
curl -X POST http://localhost:3000/internal/ingest/run \
-H "Content-Type: application/json" \
-H "X-Ingest-Token: $INGEST_TOKEN" \
-d '{"mode":"full"}'
MCP usage
Remote (Streamable HTTP):
claude mcp add --transport http ragmap https://<your-mcp-domain>/mcp
Local (stdio, npm):
npx -y @khalidsaidi/ragmap-mcp@latest ragmap-mcp
Local (stdio):
pnpm -C packages/mcp-local dev
Key endpoints
GET /health(includesembeddings: true|falsewhen semantic search is on/off)GET /readyzGET /v0.1/serversGET /v0.1/servers/:serverName/versionsGET /v0.1/servers/:serverName/versions/:version(supportslatest)GET /rag/searchGET /rag/categoriesGET /api/stats(public usage aggregates; no PII)GET /api/usage-graph(HTML chart of usage)POST /internal/ingest/run(protected)
GET /rag/search query params:
q(string)categories(comma-separated)minScore(0-100)transport(stdioorstreamable-http)registryType(string)hasRemote(trueorfalse— only servers with a remote endpoint)reachable(true— only servers whose streamable-http URL passed a HEAD check)citations(true— only servers that mention citations/grounding in metadata)localOnly(true— only stdio, no remote)
Smoke tests
API_BASE_URL=https://ragmap-api.web.app ./scripts/smoke-public.sh
MCP_URL=https://ragmap-mcp.web.app/mcp ./scripts/smoke-mcp.sh
Docs
docs/AGENT-USAGE.md— for agents: discovery, REST API, MCP install (no human intervention)docs/ONE-STEP-LOGIN.md— one step that needs your login: publish to the official MCP Registry (so RAGMap gets more usage)docs/DEPLOYMENT.mddocs/OVERVIEW.mddocs/DATA_MODEL.mddocs/PRIVACY.mddocs/PUBLISHING.md